商铺名称:襄阳奥东电气有限公司
联系人:乔晒晒(小姐)
联系手机:
固定电话:
企业邮箱:xyaddq@163.com
联系地址:襄阳市高新区追日路9号(汉北工业园)8幢
邮编:441000
联系我时,请说是在五金机电网上看到的,谢谢!
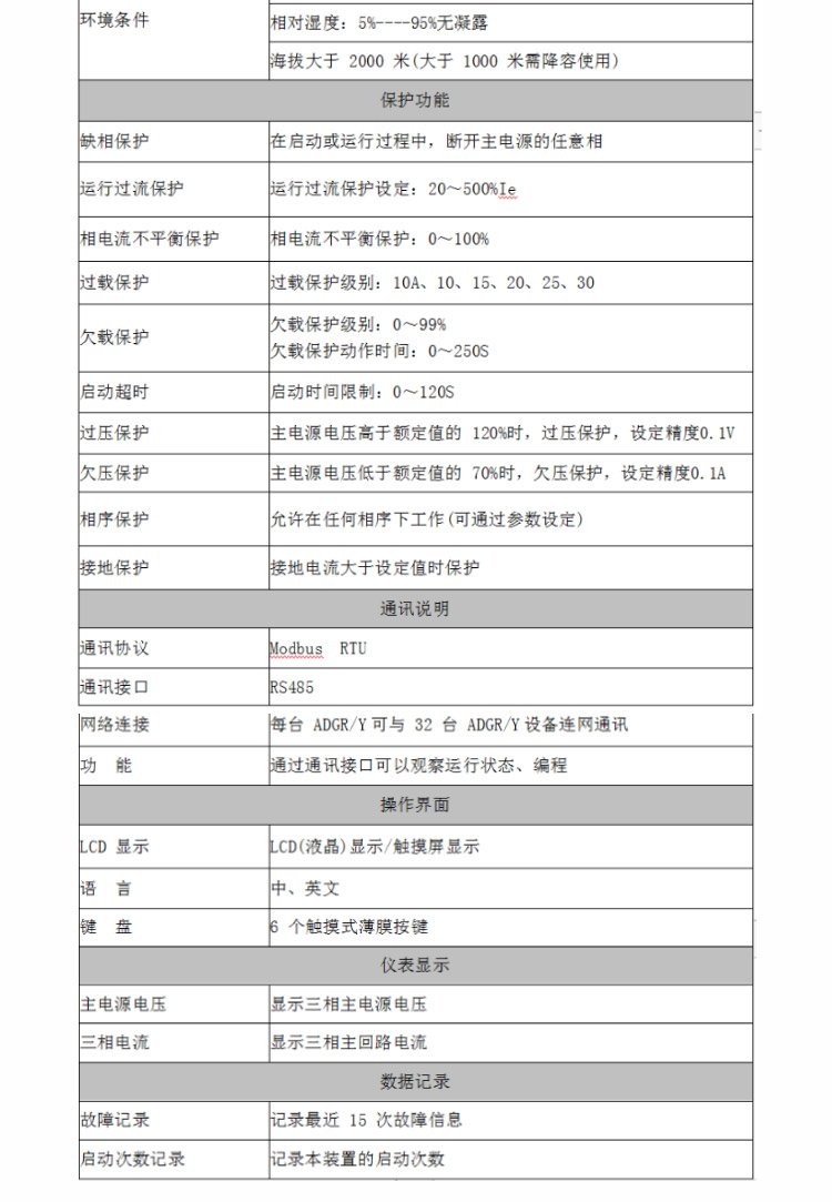
| 产品参数 | |||
|---|---|---|---|
| 品牌 | 奥东电气 | ||
| 是否支持加工定制 | 是 | ||
| 是否可逆 | 是 | ||
| 操作方式 | 可定制 | ||
| 产品系列 | ADGR | ||
| 额定冲击耐受电压 | 10000V | ||
| 额定绝缘电压 | 10000V | ||
| 规格 | ADGR | ||
| 控制电动机功率 | 1000W | ||
| 软起基值电压 | 10000V | ||
| 适用电机 | 各种电机 | ||
| 突跳起动时间 | 0.02s | ||
| 斜坡下降时间 | 0.5s | ||
| 应用场景 | 各类工况 | ||
| 用途范围 | 软启,软停,旁路,降低启动电流 | ||
| 加工定制 | 是 | ||
| 额定电压 | 3KV~10KV | ||
| 机械寿命 | 20年以上 | ||
| 工作温度范围 | -20℃~50℃ | ||
| 额定功率 | 220KW~5000KW | ||
| 可售卖地 | 全国 | ||
| 类型 | 柜式 | ||
| 型号 | ADGR\/Y | ||





